Skip to content
  • Serbian
  • English
+ 383(0) 38 500 500
  • Për bankën
    • Për bankën
    • Misioni, Vizioni dhe Vlerat tona
    • Struktura organizative e bankës
    • Aksionarët
    • Bordi i drejtorëve
    • Menaxhmenti
    • Të dhënat financiare
    • Libri – Në Tokën Amë Kosovë
  • Individët
    • Llogaritë
      • Llogari rrjedhëse
      • Llogari kursimi
      • Llogari kursimi për fëmijë
      • Flexi depozita
      • Depozita me afat
      • Llogari studentore
      • Llogari bazike
    • Debit kartelat
    • Kredit kartelat
      • Kredit kartelat
      • Mastercard flexi, VISA classic dhe VISA gold
      • Visa platinium
    • Transferet
      • Transferet ndërkombëtare
      • Transferet vendore
      • Transferet ndërbankare
      • KOS – GIRO
    • Kreditë
      • Kredi private
      • Kredi për renovim
      • Kredi hipotekare
      • Mbitërheqja për individë
      • Kredi me depozitë
      • Kredi për veturë
    • Shërbimet
      • E-banking
      • BEK-mobile
      • SMS banking
      • SMS mbushja
      • Urdhëresa automatike
  • Bizneset
    • Korporata
    • Ndërmarrjet e vogla dhe të mesme
    • Llogaritë
      • Depozita me afat
      • Llogari rrjedhëse
    • Kredit kartelat
      • Mastercard flexi, VISA classic & VISA gold
      • Visa platinium
    • Debit kartelat
    • Kreditë
      • Kredi me këste
      • Kredi e mbuluar me depozitë
      • Huazim
      • Mbitërheqje
      • Linjë kreditore
      • Garancione bankare
      • Letër kreditë
      • Dritaret
    • POS
    • Transferet
      • Transferet ndërkombëtare
      • Transferet vendore
      • Transferet ndërbankare
      • KOS – GIRO
    • Shërbimet
      • E-banking
      • BEK-mobile
      • SMS banking
      • SMS mbushja
      • Urdhëresa automatike
  • Lizing
    • Lizing
    • Lizing për vetura
    • Banesa dhe shtëpi
    • Lokale afariste
    • Paisje dhe makineri
    • Shitje teknike dhe kthim ne lizing
    • Financimi i stokut
  • Investimet
  • e-banking
  • Manuali per ebanking
  • Serbian
  • English
Manuali për eBanking E-banking
  • Për bankën
    • Për bankën
    • Misioni, Vizioni dhe Vlerat tona
    • Struktura organizative e bankës
    • Aksionarët
    • Bordi i drejtorëve
    • Menaxhmenti
    • Të dhënat financiare
    • Libri – Në Tokën Amë Kosovë
  • Individët
    • Llogaritë
      • Llogari rrjedhëse
      • Llogari kursimi
      • Llogari kursimi për fëmijë
      • Flexi depozita
      • Depozita me afat
      • Llogari studentore
      • Llogari bazike
    • Debit kartelat
    • Kredit kartelat
      • Kredit kartelat
      • Mastercard flexi, VISA classic dhe VISA gold
      • Visa platinium
    • Transferet
      • Transferet ndërkombëtare
      • Transferet vendore
      • Transferet ndërbankare
      • KOS – GIRO
    • Kreditë
      • Kredi private
      • Kredi për renovim
      • Kredi hipotekare
      • Mbitërheqja për individë
      • Kredi me depozitë
      • Kredi për veturë
    • Shërbimet
      • E-banking
      • BEK-mobile
      • SMS banking
      • SMS mbushja
      • Urdhëresa automatike
  • Bizneset
    • Korporata
    • Ndërmarrjet e vogla dhe të mesme
    • Llogaritë
      • Depozita me afat
      • Llogari rrjedhëse
    • Kredit kartelat
      • Mastercard flexi, VISA classic & VISA gold
      • Visa platinium
    • Debit kartelat
    • Kreditë
      • Kredi me këste
      • Kredi e mbuluar me depozitë
      • Huazim
      • Mbitërheqje
      • Linjë kreditore
      • Garancione bankare
      • Letër kreditë
      • Dritaret
    • POS
    • Transferet
      • Transferet ndërkombëtare
      • Transferet vendore
      • Transferet ndërbankare
      • KOS – GIRO
    • Shërbimet
      • E-banking
      • BEK-mobile
      • SMS banking
      • SMS mbushja
      • Urdhëresa automatike
  • Lizing
    • Lizing
    • Lizing për vetura
    • Banesa dhe shtëpi
    • Lokale afariste
    • Paisje dhe makineri
    • Shitje teknike dhe kthim ne lizing
    • Financimi i stokut
  • Investimet
  • e-banking
  • Manuali per ebanking
+ 383(0) 38 500 500
Aplikoni online

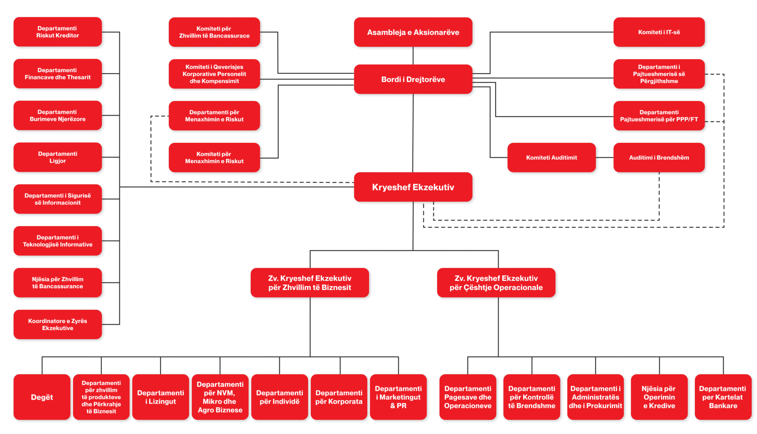
Struktura organizative e Bankës

  • Fillimi
  • Për bankën
  • Struktura organizative e Bankës
  • Për bankën
  • Struktura organizative e Bankës
  • Aksionarët
  • Bordi i drejtorëve
  • Menaxhmenti
  • Të dhënat financiare
  • Libri
Reth nesh
  • Të dhënat financiare
  • Çmimorja
  • Lokacionet e atm-ve, degëve
  • Libri në token amë
Individë
  • Shërbimet
  • Kreditë
  • Kalkulatori i kredive
  • Kalkulatori i depozitave
  • Llogaritë
Biznese
  • Korporata
  • Agro biznese
  • Shërbimet
  • Llogaritë
Burimet njerëzore
  • Procesi i rekrutimit
  • Puna praktike
  • Mundësi punësimi
Të tjera
  • Ankande dhe shpallje
  • Kujdesi ndaj klientit
  • Çregjistrohu nga mesazhet promocionale
  • Kushtet e përgjithshme të afarizimit të bankes
  • Lizing
Të tjera
  • Informacion ligjor
  • Siguria online
  • Kursi i këmbimit
  • Mbrojtja e të dhënave personale
  • Kodi i mirësjelljes

Banka Ekonomike është licencuar më 28.05.2001, ndërsa punën e ka filluar në fillim të qershorit të po këtij viti. Nga momenti i licencimit, Banka Ekonomike, ka pësuar ndryshime të rëndësishme, në të gjitha aspektet e zhvillimit si Bankë me kapital 100 përqind vendor.

Për 24 vite, Banka Ekonomike ka luajtur një rol shumë të rëndësishëm në zhvillimin ekonomik dhe rritjen e mirëqenies së qytetareve tanë.

logo
Email
    info@bekonomike.com kujdesindajklientit@bekonomike.com
logo
Mund të na gjeni:

Zyrat Qendrore: Sheshi Nëna
Terezë p.n. 10000 Prishtinë,
Kosovë

logo
Kontakti
    +383(0) 49 733 322 +383(0) 38 500 500 080050505
logo
Na ndiqni:
    • Facebook
    • Instagram
    • Linkedin
    • TikTok

© Copyright 2025 | BANKA EKONOMIKE

fsdk

Fondi i Sigurimit të Depozitave në Kosovë

Banka Ekonomike merr pjesë detyrueshëm në Fondin e Sigurimit të depozitave të Republikës së Kosovës

llogari

Hap llogari

llogari

Apliko për CC

llogari

Përditëso të dhënat

app

Shkarko App BEK-Mobile

Get it on Google Play Download on the App Store